九游娱乐-(ninegame平台)官方网站

九游娱乐-(ninegame平台)官方网站_九游娱乐魔术平台

九游娱乐:【活动】周末亲子魔幻剧场限时开票啦!

栏目:技能提升 作者:小编 时间:2025-10-22 06:11:28 阅读:

  九游娱乐-官方网站首页九游娱乐-官方网站首页第二十四届中国上海国际艺术节于10月17日至11月27日举行。作为艺术节的重要板块,“艺术天空”惠民活动以“没有围墙的剧院”为核心理念,在城市各大公共空间铺展一幅多元璀璨的文化长卷。本届活动汇聚来自35个国家和地区的46台精品剧目、超百场精彩演出,2000多名艺术家轮番登台献艺,围绕“红色基因”“一带一路”“中意建交”“非遗传承”等多元主题,匠心打造特色鲜明、内涵丰富的艺术内容,更通过“十五分钟艺术圈”的便捷触达、“五大空间定制”的精准适配、“文旅商体展”深度协同三大创新路径,推动高雅艺术深度融入市井烟火,为市民美好生活注入浓郁而鲜活的艺术成色。

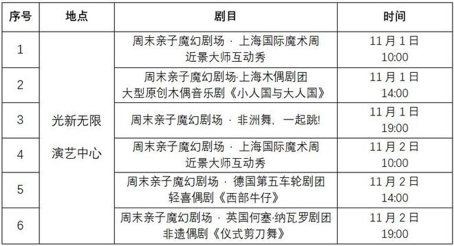
  第二十四届中国上海国际艺术节——“周末亲子魔幻剧场”由中国上海国际艺术节中心、上海市普陀区文化和旅游局主办,上海亚益文化传播有限公司、光新无限演艺中心承办。本次“周末亲子魔幻剧场”特邀国际知名魔术师、国际知名木偶剧团、带来原创木偶音乐剧的上海木偶剧团,以及曾登上央视春晚的非洲舞团,为观众带来国内外精品剧目,促进国际儿童文化艺术的交流与发展。6场演出将在大麦、猫眼、亚华湖平台公开售票,每场设有30元与50元的公益票价,真正让艺术走近每一个亲子家庭。机会难得,快带上家人朋友,共度一段充满惊喜与欢笑的魔幻时光!

(图1)

  *温馨提示:一人一票,儿童(3周岁以上)需要购买全票,儿童(3周岁以上)需在成人陪同下,凭票入场。

(图2)

  本场“艺术天空”近景魔术专场演出将带领观众走进一个精妙绝伦的微观奇迹世界,由全球顶尖近景魔术大师联袂呈现,带来一场零距离的魔法体验。近景魔术的魅力在于它的神秘与互动,观众不仅能亲眼见证,更能近距离感受魔术的神奇。每一个魔术都将突破想象,让人分不清现实与幻象。近景魔术不仅考验技巧,更注重与观众的互动,在轻松幽默的氛围中,奇迹仿佛触手可及。这不仅是一场演出,更是一场关于魔法与现实交融的奇幻之旅,让观众在近距离的沉浸体验中,感受魔术的无限可能,见证匪夷所思的奇迹时刻。

  02、周末亲子魔幻剧场·上海木偶剧团大型原创木偶音乐剧《小人国与大人国》

(图3)

  从前,有一个集英俊与才华一身上知天文下知地理走的是不平凡路干的是十八般武艺样样都会的青年格列佛。从小梦想着去航海、去冒险、成为一名游记作家。终于,格列佛下定决心带着小狗贝蒂离开了温暖的家和妈妈登上了“羚羊号”,开始了他的海航冒险。在航行中,格列佛被巨浪拍到了利立浦特小国,又乘着“冒险号”来到了布罗卜丁奈格大人国。凭着过人的颜值、超人的智慧、非人的才华解决了在小人国和大人国碰到的种种艰险,开启“化敌为友”的外挂才能,与旅途中碰到的所有人结下了深厚的友谊。最终写成了他的《小人国与大人国》游记。全剧充满了惊险的悬念、异域的风情;幽默风趣的台词、夸张的肢体表演、一言不合就唱歌的演出形式,让你跟着格列佛体验一次不一样的航海历险!

  《非洲舞,一起跳!》是由遇身行阿蓓舞团创作的亲子节目,该舞团由来自中国贵州的蒋可钰和来自喀麦隆的阿蓓·西蒙共同创立。《非洲舞,一起跳!》是他们为儿童和家庭观众创作的第一个节目,诞生于2022年。该节目通过展现非洲传统舞蹈和音乐,旨在为孩子们提供一个缓解身心压力、提升身体感知、激发勇气、力量和自信的机会。节目由喀麦隆和中国的艺术家共同完成,展现了中非在文化上的互动与融合。节目内容丰富,包括了从非洲不同地区带来的传统舞蹈和音乐,以及互动环节,让孩子们能够充分参与和体验非洲鼓舞的魅力。演绎形式包括大象面具独舞、西非鼓舞、东非音乐、非洲融合歌舞等。

  “第五车轮”是一家有俄罗斯血统的德国剧团,由圣彼得堡国立戏剧艺术学院和东西伯利亚国立文化艺术学院的毕业生于 2005 年在德国弗莱堡成立。剧团主要进行提线木偶表演,以做工精细、技艺精湛的提线木偶搭配喜剧类短曲。剧团携《提线卡巴莱》与《非凡之旅》在世界各地巡演。拿好派对入场券,走入狂野迷人的西部牛仔酒吧,参加木偶的狂欢之夜。舞池灯球闪耀,跳着弗拉明戈的姐妹花与阿拉伯肚皮舞者热辣炫技;dj 声起,骷髅先生的重金属摇滚,将全场气氛推向最 high……动感十足的音乐,让厨房里的蔬菜都忍不住跳起扭扭舞,快快前来加入狂欢。

(图4)

  呼吸、律动、旋转,挑战肢体的极限。这是穿越五百年时光,来自秘鲁安第斯高原的礼物,更是一门与远古祖先对话的神奇艺术。剪刀舞者通过律动,生灵万物、自然祭祀跨越时光、走上舞台,精湛操纵技艺融入小小木偶,联合国教科文组织认定的 “人类非物质文化遗产”活了起来。

  何塞·纳瓦罗剧团是一家国际合作剧团,由秘鲁-英国艺术家何塞·纳瓦罗领导。该剧团携自创剧目亮相众多国际知名艺术节,足迹遍及中国、俄罗斯、美国、英国、法国、西班牙、荷兰等多个国家和地区,深受观众喜爱。

  当魔术大师的指尖变幻奇迹,当提线木偶跃动出生命节拍,当非洲鼓点唤醒全身细胞——这个秋天,最不容错过的亲子魔幻剧场已准备就绪!让艺术点亮童年,让魔法温暖时光。

  特别声明:以上内容(如有图片或视频亦包括在内)为自媒体平台“网易号”用户上传并发布,本平台仅提供信息存储服务。

  “国补”终于恢复继续,国补政策10月20日最新消息:2025年国补第四批最新国补资格领取入口方法操作教程全攻略

  《编码物候》展览开幕 北京时代美术馆以科学艺术解读数字与生物交织的宇宙节律

  NASA急了,登月不用星舰?马斯克:记住我的线名中国用户举报苹果:中外双标,滥用支配地位

  全球最小 RTX 50 桌面独显设备:索泰推出 EN275060TC 迷你主机

  北方大面积降温上热搜!华润置地出手,在三亚CBD重塑热带度假人居格局!

免责声明:本站所有信息均来源于互联网搜集,并不代表本站观点,本站不对其真实合法性负责。如有信息侵犯了您的权益,请告知,本站将立刻删除。

相关文章

九游app:月圆之夜修女通关攻略

  九游娱乐-官网app在月圆之夜中,修女作为一个拥有独特机制的角色,其核心在于灵活运用祈祷、忏悔以及回复卡牌。要想顺利...
技能提升2025-04-17
九游app:月圆之夜修女通关攻略

九游娱乐:魔术撤回麦克朗资质报价3届扣篮冠军得主将成完全自由球员

     雷速体育7月4日讯 据美记Sidery报道,魔术已经撤回...
技能提升2025-07-05
九游娱乐:魔术撤回麦克朗资质报价3届扣篮冠军得主将成完全自由球员

刘谦变魔术惊呆尼格买提背后秘密曝光!

  九游娱乐-官网app   最近,可真是个热闹的时刻,大家都在讨...
技能提升2025-04-15
刘谦变魔术惊呆尼格买提背后秘密曝光!

九游娱乐:如何变一个简单的魔术

  九游娱乐-官方入口九游娱乐-官方入口方法1:简单的物品消失技巧:1、让一个硬币消失。2、让一张卡片消失。3、使铅笔消...
技能提升2025-06-29

《魔术技法》全集完整版在线观看-星空影院

     星空影院:为您提供《魔术技法》免费在线高清流畅播放服务,...
技能提升2025-06-15
《魔术技法》全集完整版在线观看-星空影院

沈爽:磨出魔术界的“奥斯卡”

     5月12日,在2024年度国际魔术师协会(Interna...
技能提升2025-05-10
沈爽:磨出魔术界的“奥斯卡”

为何霍华德总是防不住姚明?2米26的身高还会后仰跳投

     北京时间5月13日,在NBA的历史长河中,姚明与德怀特·...
技能提升2025-05-13
为何霍华德总是防不住姚明?2米26的身高还会后仰跳投

润雲金茂府首页网站-润雲金茂府丨2025欢迎您-楼盘评测-户型配套

  您当前使用的浏览器版本过低,可能存在安全风险,建议升级浏览器,或者用以下浏览器浏览   上海普陀润雲金茂府售楼...
技能提升2025-04-08
润雲金茂府首页网站-润雲金茂府丨2025欢迎您-楼盘评测-户型配套

九游app:魔术新星数据大变!保罗班凯罗和队友的未来展望

     在NBA这个瞬息万变的联盟中,球员的能力值和状态变化不仅...
技能提升2025-03-22
九游app:魔术新星数据大变!保罗班凯罗和队友的未来展望

九游娱乐:为何乔丹评选最佳控卫居然将库里排除在外?背后的秘密是什么?

     ,而是坚定地推荐了这位80年代的传奇球员。这一选择不仅引...
技能提升2025-04-13
九游娱乐:为何乔丹评选最佳控卫居然将库里排除在外?背后的秘密是什么?

东部战区公布对台军演新代号 军事手段更加全面

  4月2日,中国人民解放军东部战区在台湾海峡中部和南部相关海域组织了“海峡雷霆-2025A”演练。这次行动是针对赖清德...
技能提升2025-04-02
东部战区公布对台军演新代号 军事手段更加全面

流言板]步行者第三节三分8中8三节投进22记三分、命中率高达647%

 步行者第三节全队三分8中8,前三节三分合计34中22、命中率高达64.7%,全队轰出125分。  步行者第三节全队三分...
技能提升2025-03-29
流言板]步行者第三节三分8中8三节投进22记三分、命中率高达647%

分类栏目